Instance Verification Kit (IVK)
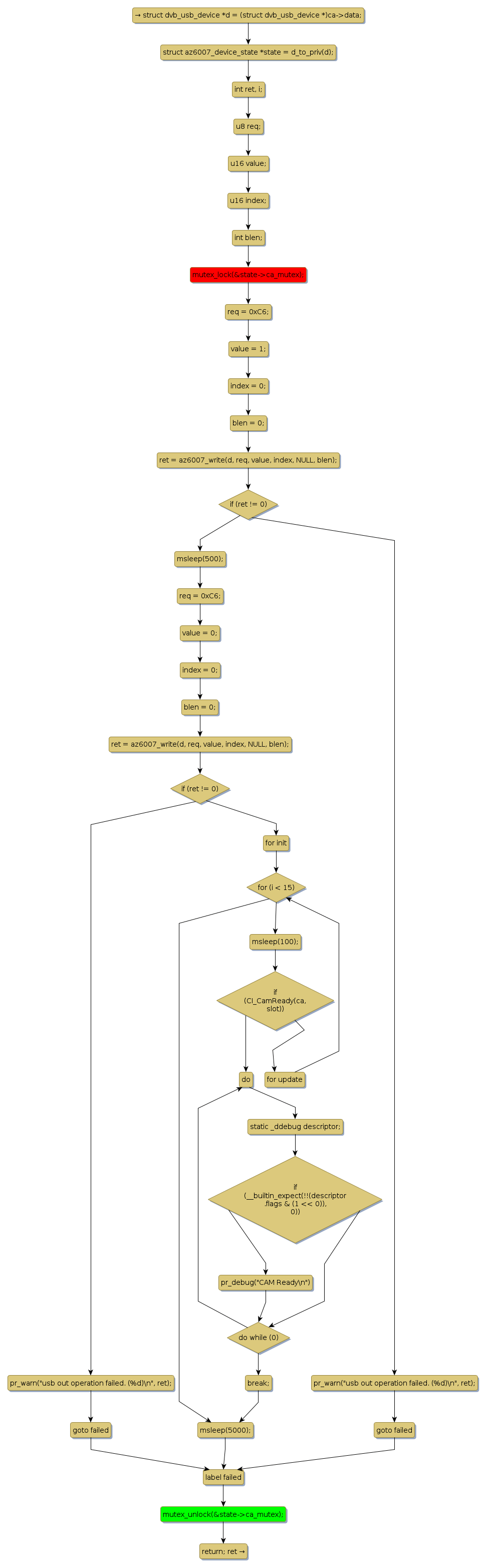
mutex lock @ [9701+29+/linux-3.19-rc1/drivers/media/usb/dvb-usb-v2/az6007.c]
Instance Signature: ca_mutex
|
The Matching Pair Graph:
|
|
Function Name
|
Control Flow Graph (CFG)
|
Events Flow Graph (EFG)
|
Source Correspondence
|
|
az6007_ci_slot_reset
|
|
|
[9467+20+/linux-3.19-rc1/drivers/media/usb/dvb-usb-v2/az6007.c]
|